日前,开云官网在鼓楼校区课程思政教学研究中心召开第三批国家级一流课程申报推进会,副校长林文艺出席会议,被推荐申报国家级一流课程负责人、教务处相关人员参加会议。
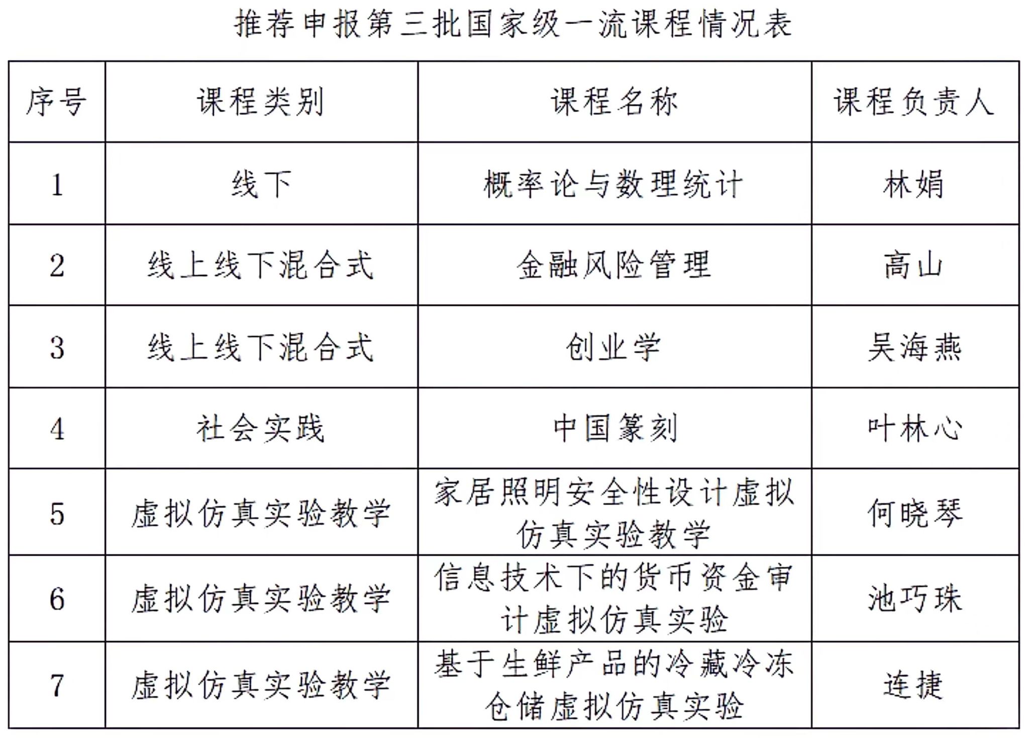
会上,林文艺传达了校党委书记吴访益和校长程灵对本次国家一级课程申报的关心和重视。她指出,此次开云官网首次获推申报国家级一流课程,经省教育厅择优遴选,7门课程获推荐,推荐率近80%,充分展示了学校近年来课程建设成效。林文艺对各课程团队前期准备申报材料的辛勤付出表示肯定,并询问了各课程团队负责人在课程建设方面的需求和建议,要求大家进一步跟踪课程后续申报,坚持OBE教学理念,持续发挥一流课程示范作用,提升人才培养质量。


会议现场